

官方咨询热线: 400-9988-666
News
400-9988-666
2026-01-20 11:03:13 文章来源:北京冠领律师事务所阅读:802 字体: [ 大 中 小]
2023年11月的一天,北京东城区一间临街小打印店内,打印机的嘶鸣在略显局促的空间里回荡。店主林鱼站在柜台后,身体微微前倾,正和对面的男子交谈。常客洪州航推门而入,见状走到角落等候复印,无意间听到了两人的对话。

这位男子名叫司忠,是接手林鱼夫妻多份保险合同后续服务的业务员,此次专程登门推介新险种。他说:“你们这10份旧保险利息太低,不如退了整合资产,换成‘颐盈守护’。这款产品收益更高,还只需缴纳一次保费。”针对退保可能造成的损失,他还承诺可向公司申请补偿。
洪州航本身也是保险从业者,听完这番话,眉头不自觉蹙起。但正盘算收益的林鱼并未留意这一细节,喊来丈夫樊齐帮洪州航复印材料后,继续与司忠交谈。
11月6日,在司忠的引导下,樊齐退保了名下的4份保险。与之同时,林鱼签订了“颐盈守护”保险合同,且没理会儿子樊觅强在微信里提出的反对意见,以樊觅强为被保险人投保了一份人寿保险,首期保费共计支付20.76万余元。
然而,司忠承诺的退保损失补偿迟迟没有落实。林鱼心生疑虑,主动联系保险公司客服咨询,却被告知:“‘颐盈守护’需每年缴纳20万元保费,连续缴满10年,中途停缴即属违约,当前退保仅能退还4万余元现金价值。”
林鱼顿时慌了神,连忙联系司忠。对方多次安抚她,称“客服只是按通用条款照读,不用担心,后续不交保费也没事,不会有损失”,还表示“原来的退保损失以后会单独加到合同里,且会加盖公司公章”。但不久后,司忠便从保险公司离职。
失去直接对接人的夫妻俩愈发焦虑,2024年3月6日,他们又收到了姗姗来迟的“颐盈守护”纸质合同。面对合同中密密麻麻的条款,两人急得夜不能寐,很快便委托北京冠领律师事务所代理此案。丁福海律师接受律所指派,协助林鱼夫妻挽回损失。
随后,冠领律师结合案件事实与证据,于2024年3月20日向保险公司位于北京朝阳的经营场所寄送《解除保险合同的通知》,要求全额退还保费。在保险公司拒绝后,律师继续代理林鱼、樊齐向法院提起人寿保险合同纠纷诉讼。
庭审中,保险公司提出抗辩,认为林鱼与樊齐无法证明业务员存在“游说退保”行为,应认定二人系自愿退保;同时主张,林鱼在2023年签订案涉两份保险合同时,已勾选“已收到合同”并签名确认,“颐盈守护”的退保犹豫期已过,案涉人寿保险合同合法有效,保险公司不应承担任何责任。

针对上述争议焦点,冠领律师申请洪州航作为证人出庭作证。洪州航详细陈述了其在打印店旁听司忠推介保险的全过程,为案件事实认定提供了关键佐证。
冠领律师同时指出:第一,案涉4份旧保险的退保与司忠的推介误导存在直接因果关系。司忠的行为属职务行为,而保险公司在员工执业规范、客户信息核查及风险提示等环节存在管理漏洞,应对由此造成的退保损失承担相应责任;
第二,“颐盈守护”的退保犹豫期应以纸质合同首次送达之日起算,《解除保险合同的通知》送达时,仍在合同约定的15日犹豫期内,符合全额退保条件,保险公司应退还全额保费及相应资金占用损失;
第三,案涉人寿保险合同以被保险人樊觅强身故为给付条件,此类合同的订立必须经被保险人同意。现有微信聊天记录显示,樊觅强当时明确拒绝投保,且保险公司未能提交樊觅强同意投保的有效证据,故该保险合同应属无效,保险公司需全额退还保费及相应资金占用损失。
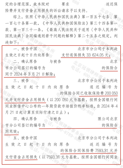
2026年1月12日,法院采纳冠领律师的代理意见,判决确认解除“颐盈守护”保险合同,案涉人寿保险合同无效;保险公司需向樊齐支付退保损失3.36万余元,向林鱼退还案涉两份保险保费20.76万余元及相应资金占用损失。
这场持续近两年的保险纠纷最终以林鱼夫妻胜诉落下帷幕,不仅为他们挽回了应有的权益,也为广大保险消费者敲响了警钟。在投保过程中,消费者务必仔细研读合同条款,避免因疏忽或轻信夸大宣传与不实承诺而埋下隐患。一旦遭遇类似纠纷,可尽早咨询专业律师,通过法律途径维护自身合法权益,以免因拖延导致证据灭失或错失最佳维权时机。(除冠领律师外,本文人物均为化名)



撰稿人:姚晓婷
审核主编:张冠彬
文章类型:原创B